Instance Verification Kit (IVK)
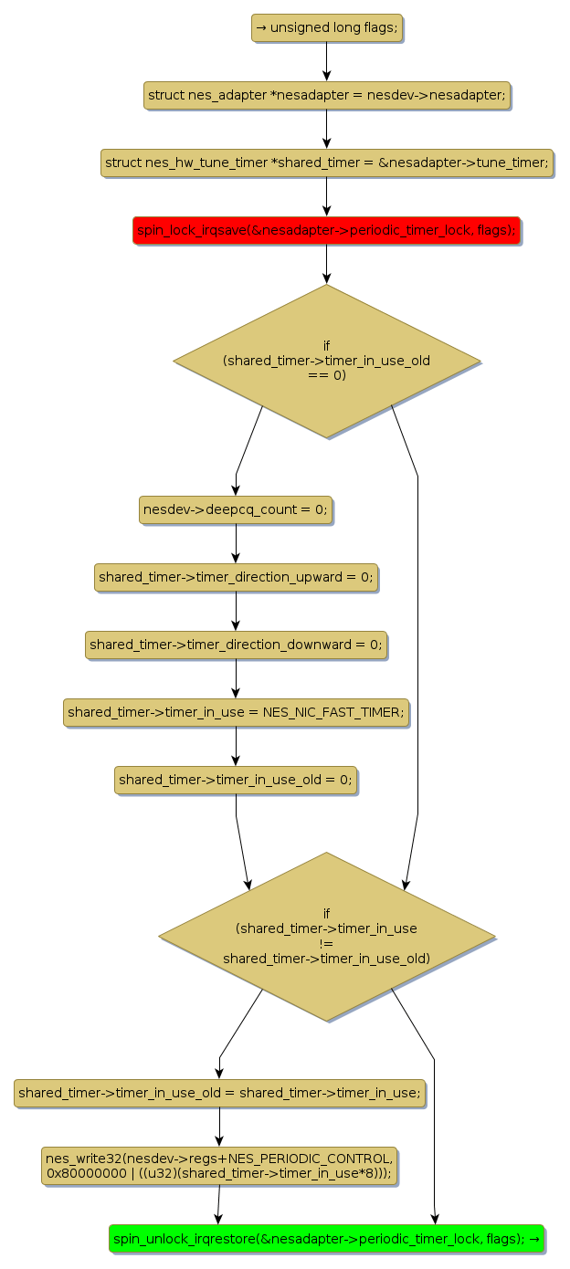
spin lock @ [5118+59+/linux-3.19-rc1/drivers/infiniband/hw/nes/nes_hw.c]
Instance Signature: periodic_timer_lock
|
The Matching Pair Graph:
|
|
Function Name
|
Control Flow Graph (CFG)
|
Events Flow Graph (EFG)
|
Source Correspondence
|
|
nes_nic_init_timer
|
|
|
[4925+18+/linux-3.19-rc1/drivers/infiniband/hw/nes/nes_hw.c]
|